2721652
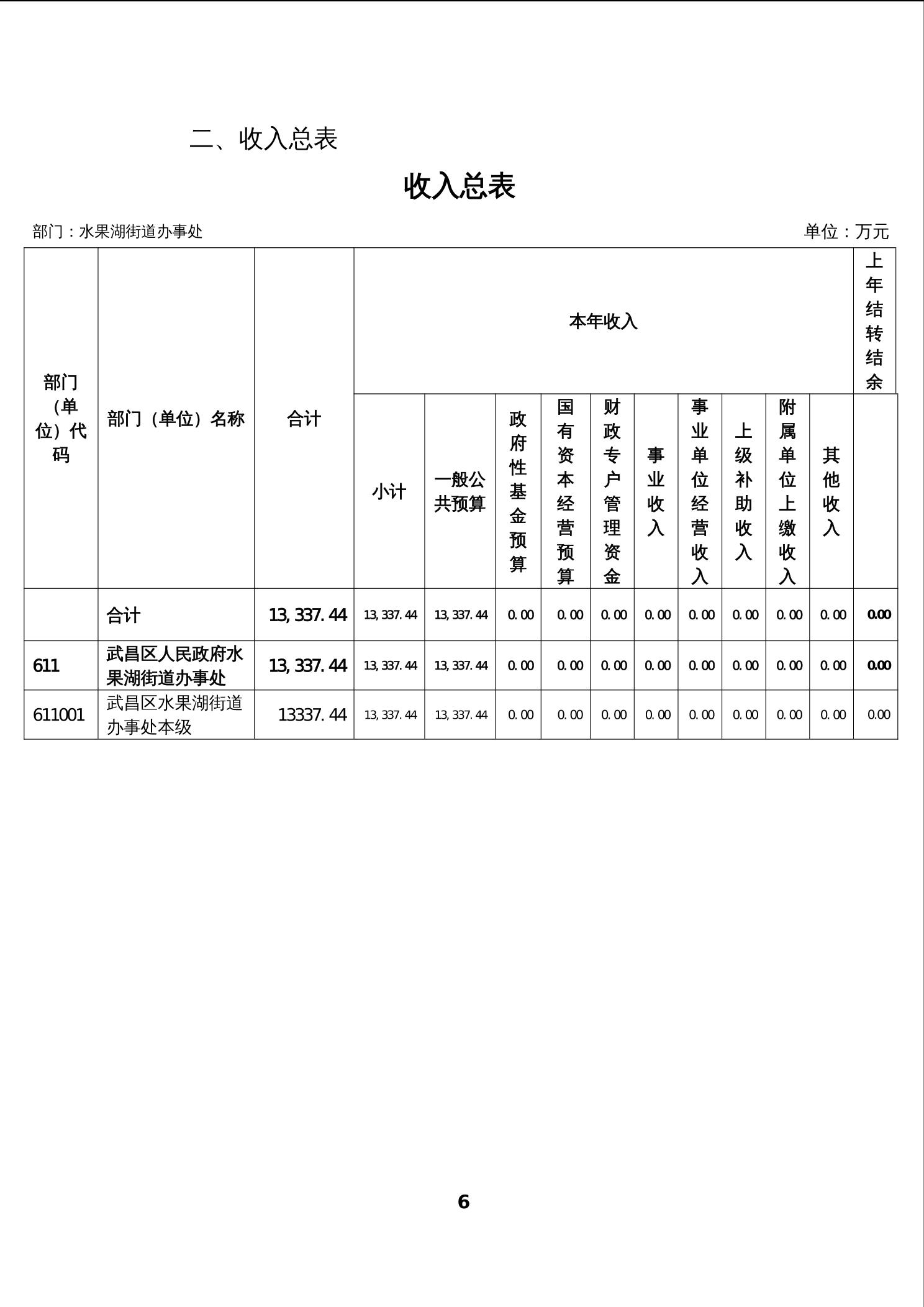
武汉市武昌区人民政府水果湖街道办事处2026年部门预算
20
水果湖街
水果湖街道办事处
2026-01-29
29128
水果湖街
Ai政务问答
中央人民政府门户网站
|
湖北省政府门户网站
|
长者专区
|
智能推荐
电取暖产品消费提示
新国标电动自行车消费提示
预付式消费提示
居民水电气表计量管理和价格收费消费提示
护照签证
不动产登记
住房公积金
武昌区人民政府关于废止《武昌区科创母基金管理办...
武昌区现行有效的区人民政府规范性文件目录
区人民政府办公室关于印发《2026年省、市、区人...
市人民政府办公厅关于印发武汉市推进服务贸易高质...
首页
政府信息公开
政务服务
政民互动
走进武昌
数据发布
专题专栏
武汉市武昌区区属部门预决算及“三公”经费预决算信息
»
水果湖街
武汉市武昌区人民政府水果湖街道办事处2026年部门预算
2026-01-29 17:04
来源:
水果湖街
×
您访问的链接即将离开“
”门户网站 是否继续?
人大
简