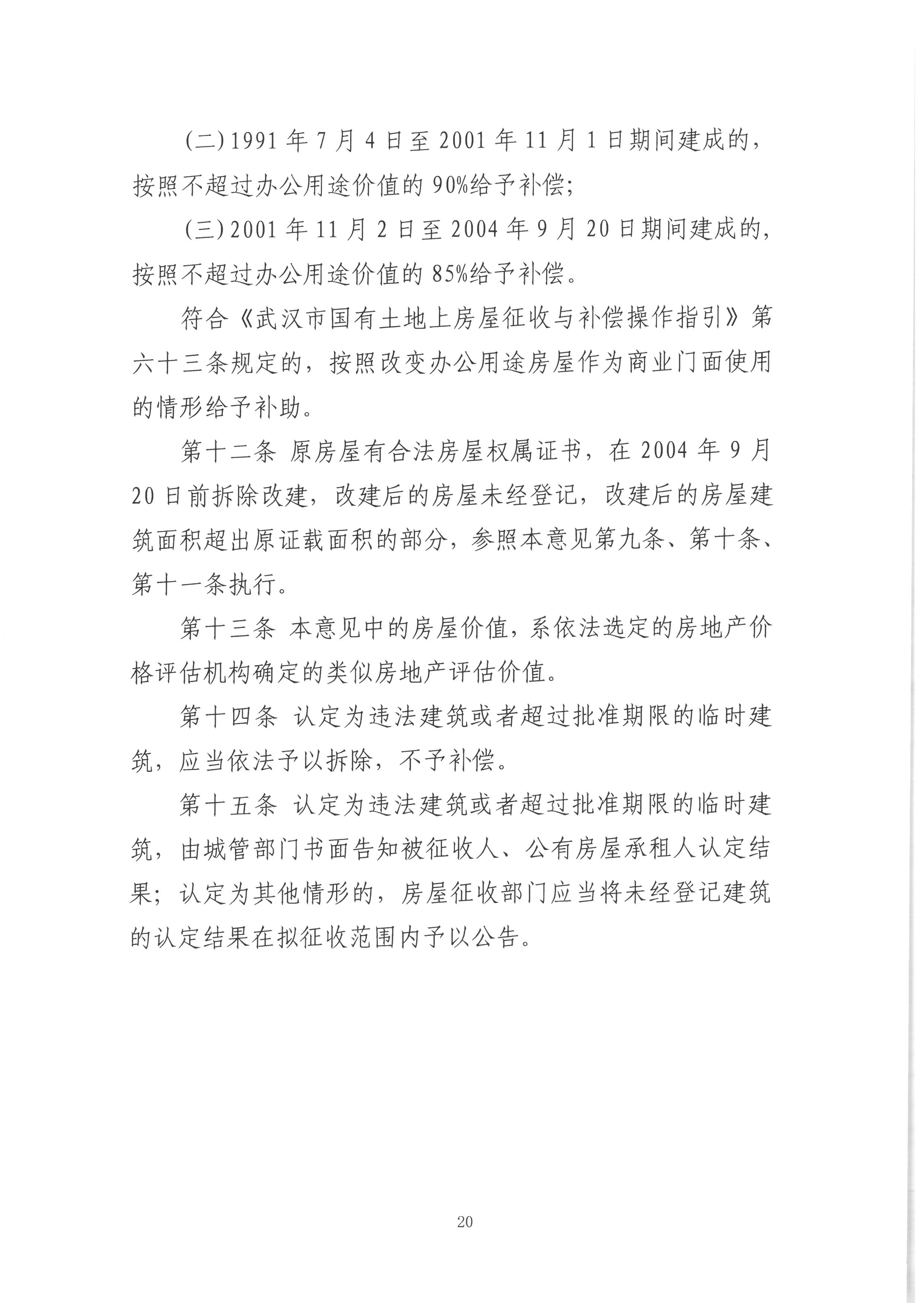
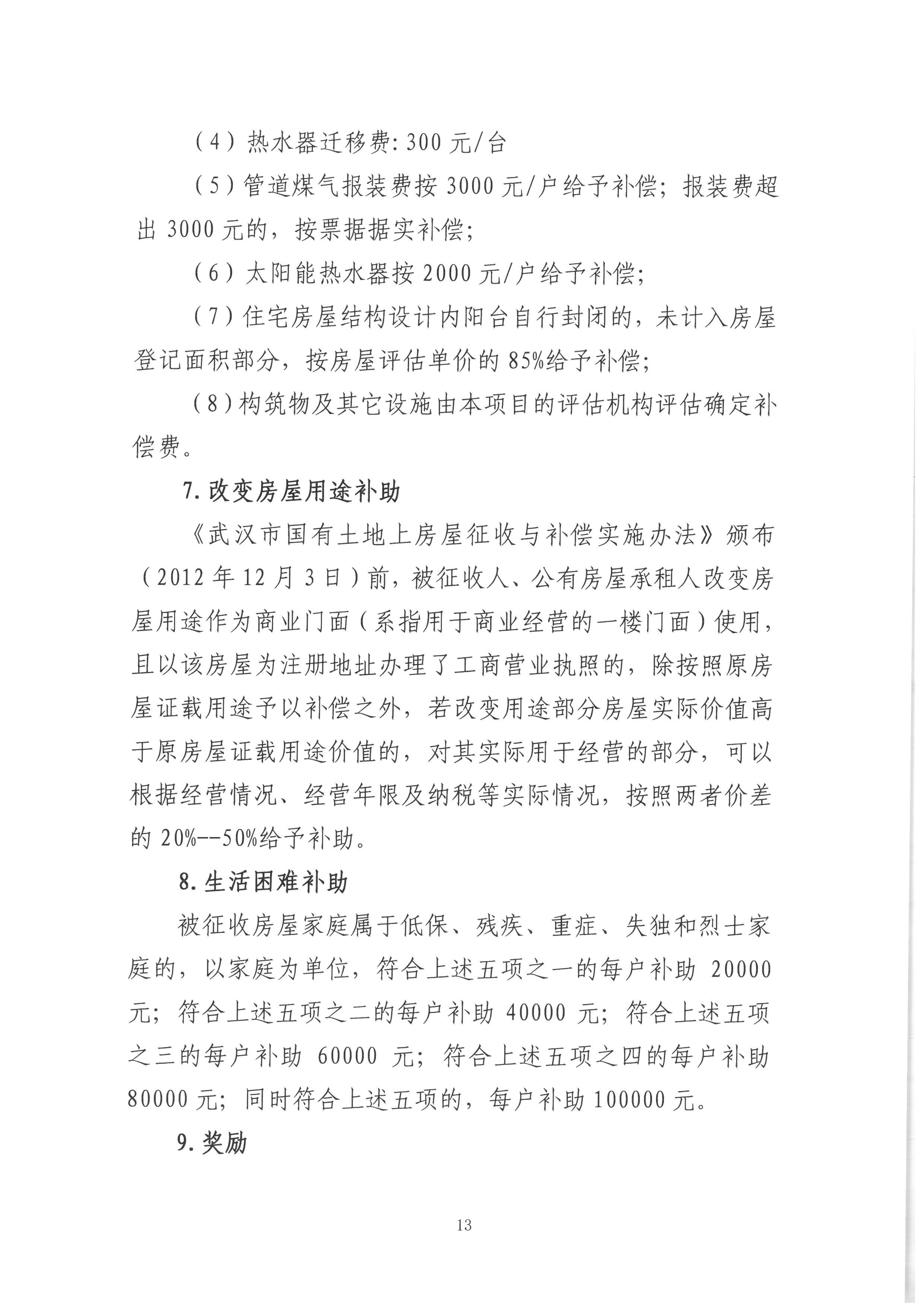
1938296
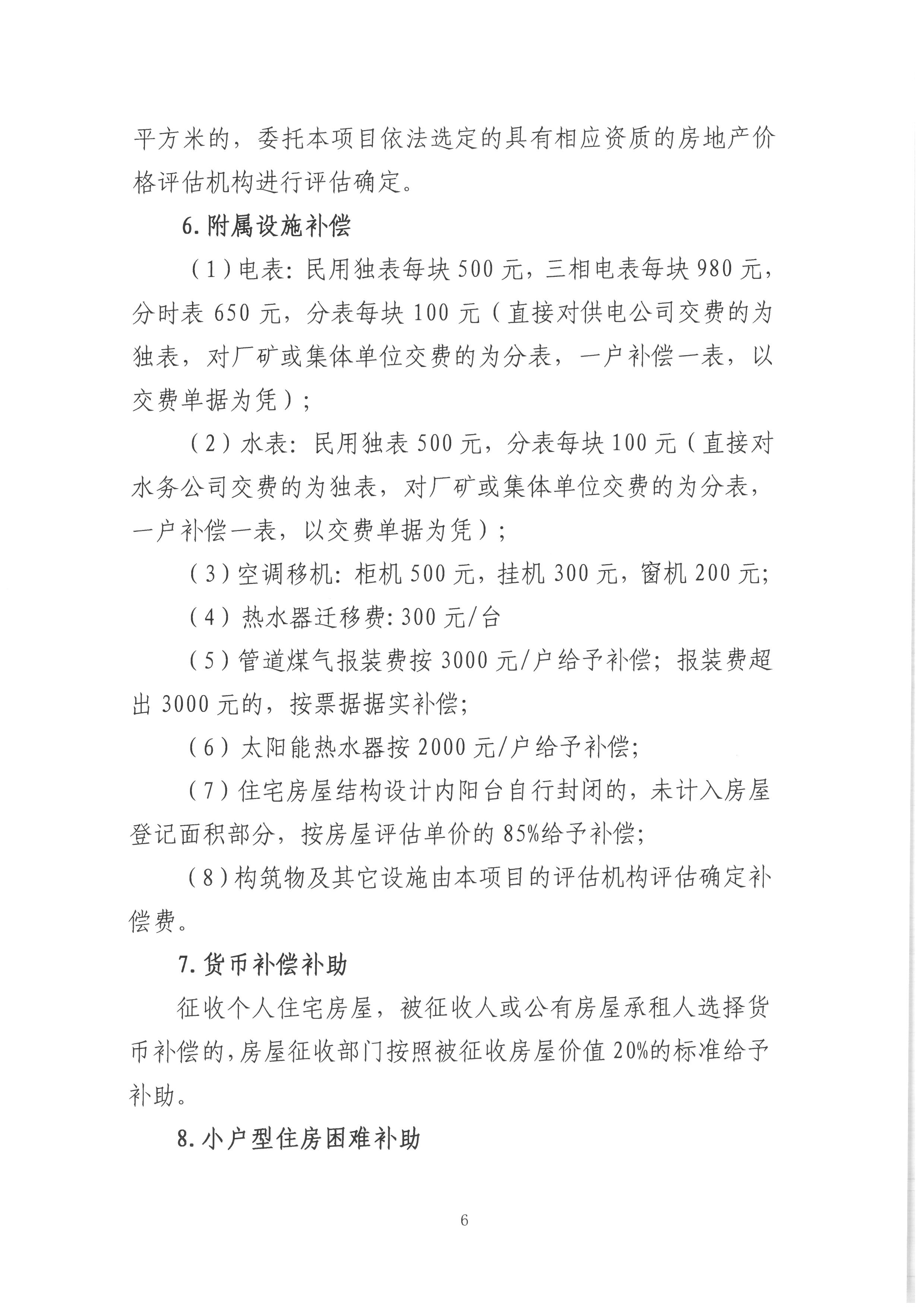
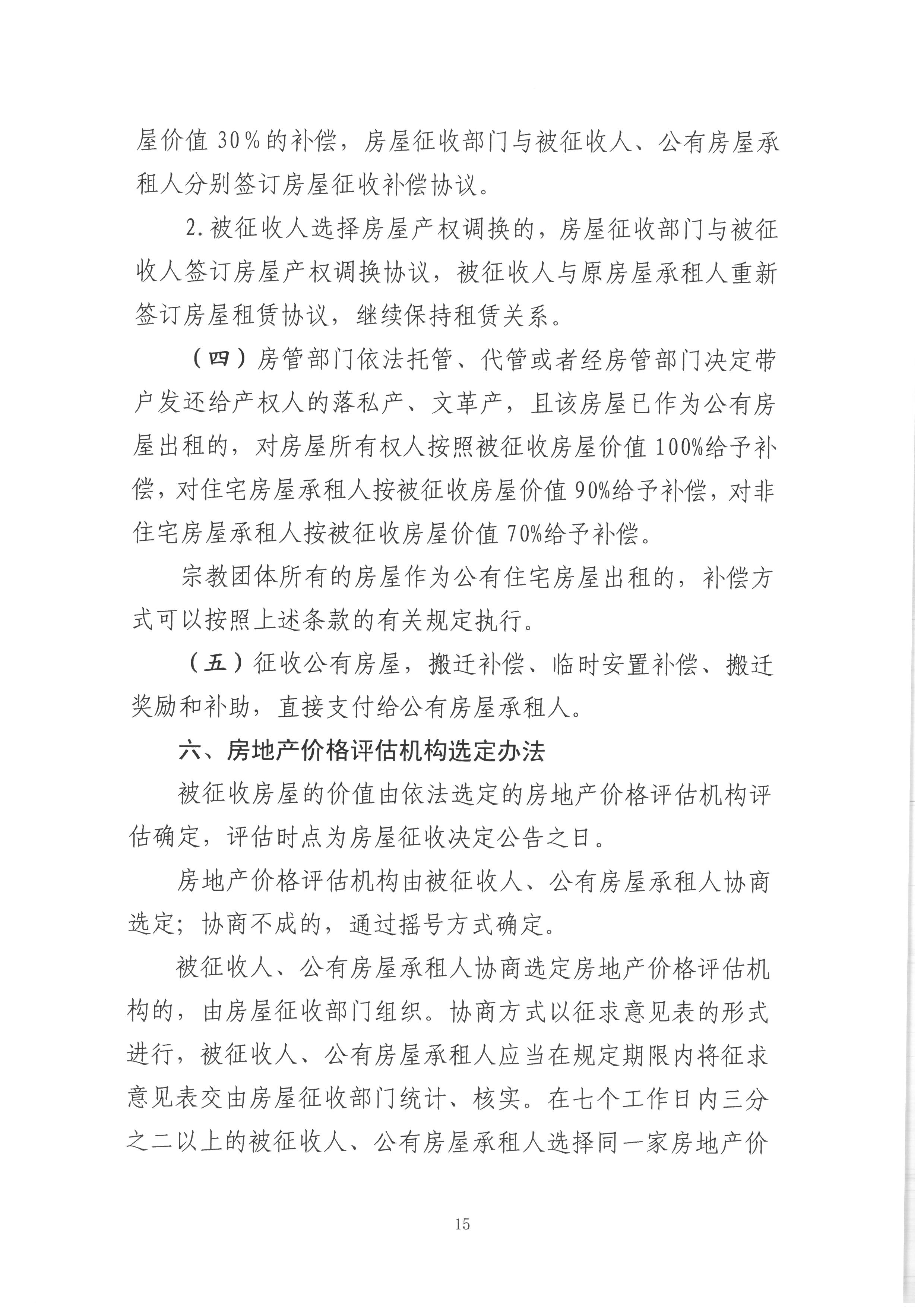
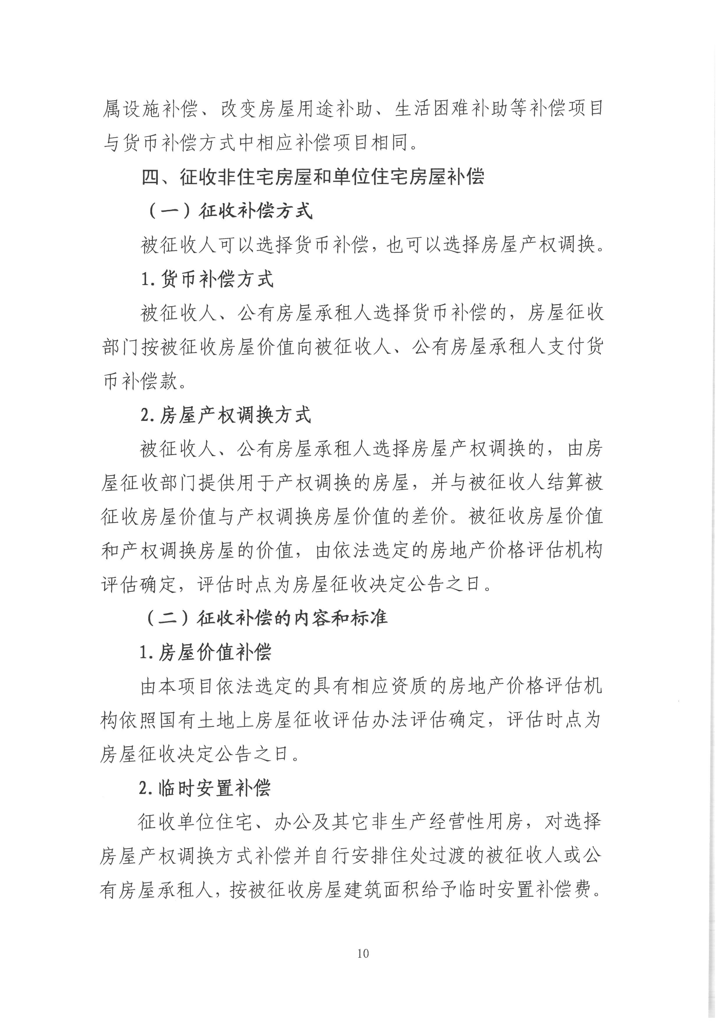
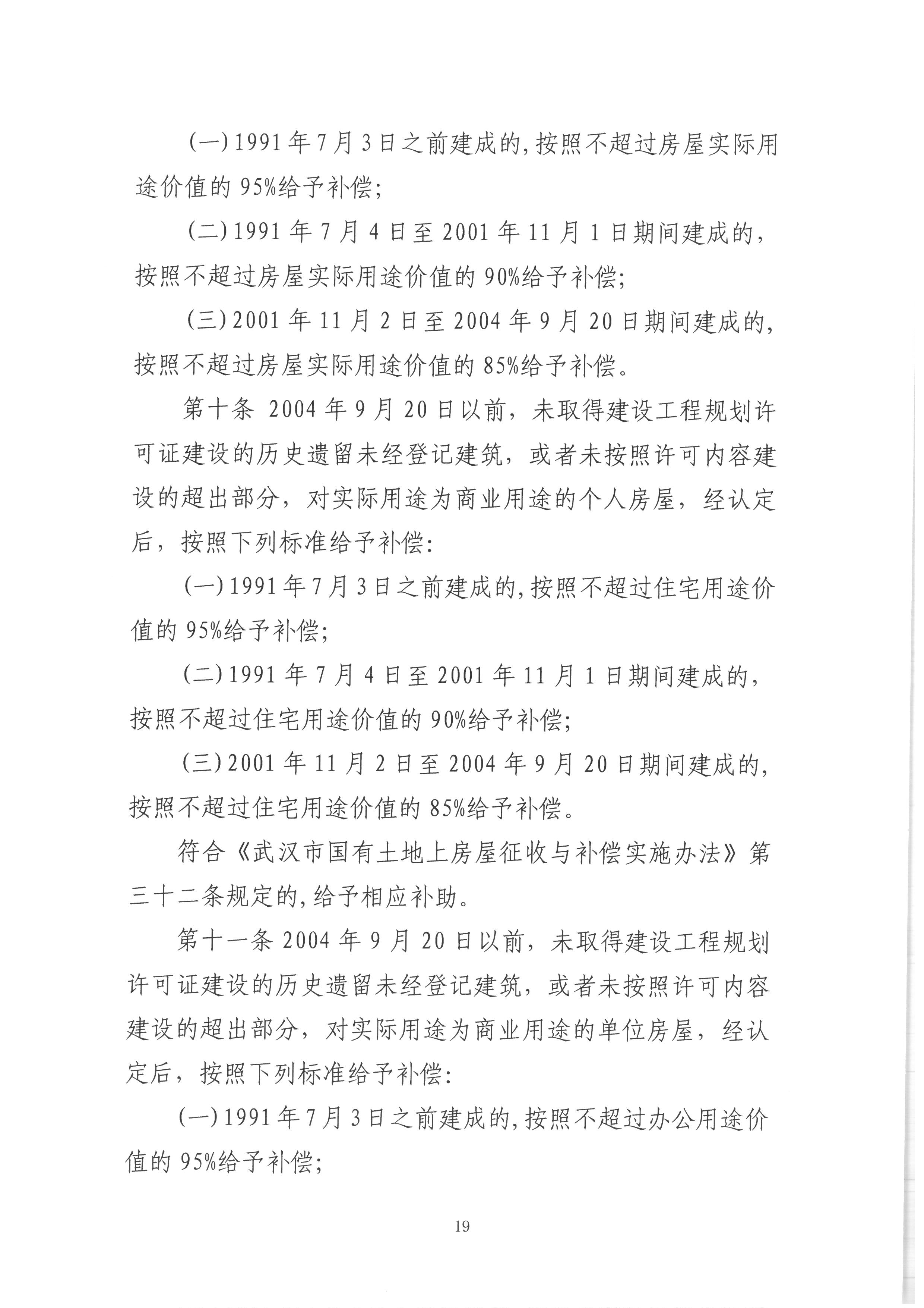
关于《红盛侧路(徐家棚街——徐东大街)道路工程项目房屋征收补偿方案(征求意见稿)》公开征求意见的公告
20
2021-11-03
70738
决策草案及意见反馈
Document
Ai政务问答
中央人民政府门户网站
|
湖北省政府门户网站
|
长者专区
|
智能推荐
预付式消费提示
居民水电气表计量管理和价格收费消费提示
季节性消费提示
零售药店安全购药消费提示
护照签证
不动产登记
住房公积金
市人民政府办公厅关于印发武汉市推进以科技为支撑...
区人民政府办公室关于印发《武昌区推进楚商回乡工...
区人民政府办公室关于印发《区政协十五届四次会议...
区人民政府办公室关于印发《政协武昌区 第十五届委...
首页
政府信息公开
政务服务
政民互动
走进武昌
数据发布
专题专栏
政府信息公开
»
法定主动公开内容
»
其他主动公开内容
»
决策预公开
»
决策草案及意见反馈
名 称:
关于《红盛侧路(徐家棚街——徐东大街)道路工程项目房屋征收补偿方案(征求意见稿)》公开征求意见的公告
发布机构:
武汉市武昌区城区改造更新局
文 号:
无
索 引 号:
737546075/2022-09627
公开日期:
2021年11月03日
公开方式:
有效
主题分类:
政务公开
关于《红盛侧路(徐家棚街——徐东大街)道路工程项目房屋征收补偿方案(征求意见稿)》公开征求意见的公告
×
您访问的链接即将离开“
”门户网站 是否继续?
人大
简